保险行业解决方案
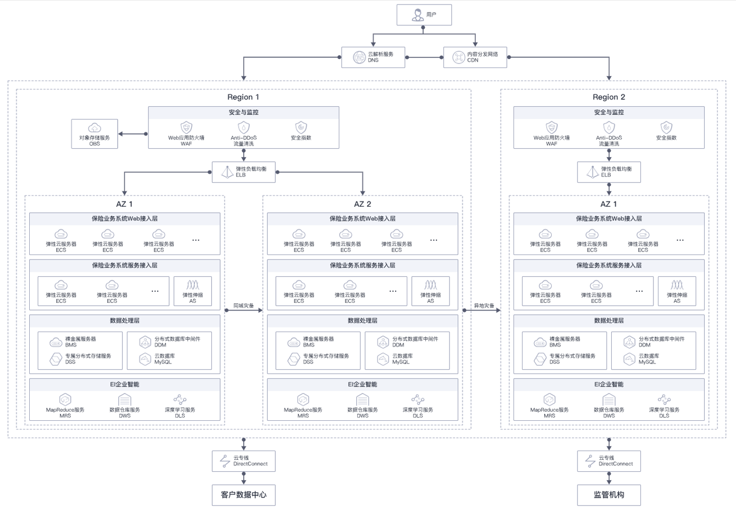
基于公有云平台,快速构建保险全业务系统,提供基于合规、安全、可靠的金融专区,专属云等多种部署方式,供险企选择,同时满足多地多中心系统架构,大幅降低企业IT投资成本,帮助险企快速实现数字化转型。
保险新业务的快速上线
通过云计算、微服务、容器等云化技术对传统架构的变革,可实现业务的敏捷迭代,快速上线
保险业务的安全合规部署
基于行业物理隔离的金融专区以及专属云解决方案,满足保险业务安全合规部署,保障客户数据安全
降低灾备中心的成本
遍布全球的数据中心网络,可助客户快速部署高可靠的灾备中心,满足核心业务的两地三中心部署,节省自建和运维成本
*
验证码
我已阅读并同意《使用服务协议》和《隐私政策声明》
请填写您的邮箱地址,我们将回复您的电子邮件